Edit sketch dimensions in Extrude, displaying future features

Hello, my new collegue was used to Creo and he has started with ZW3D.

He asked me about this two questions. To be honest, i don´t think it is possible, but i can ask.

  1. Is it possible, when editing a feature (for example an Extrude), to see and edit the dimensions of the related sketch (shown in red in the picture)?

  2. Can i change that when editing a feature, not only the features before it, but also after it in ZW3D manager are displayed.?

Thank you!

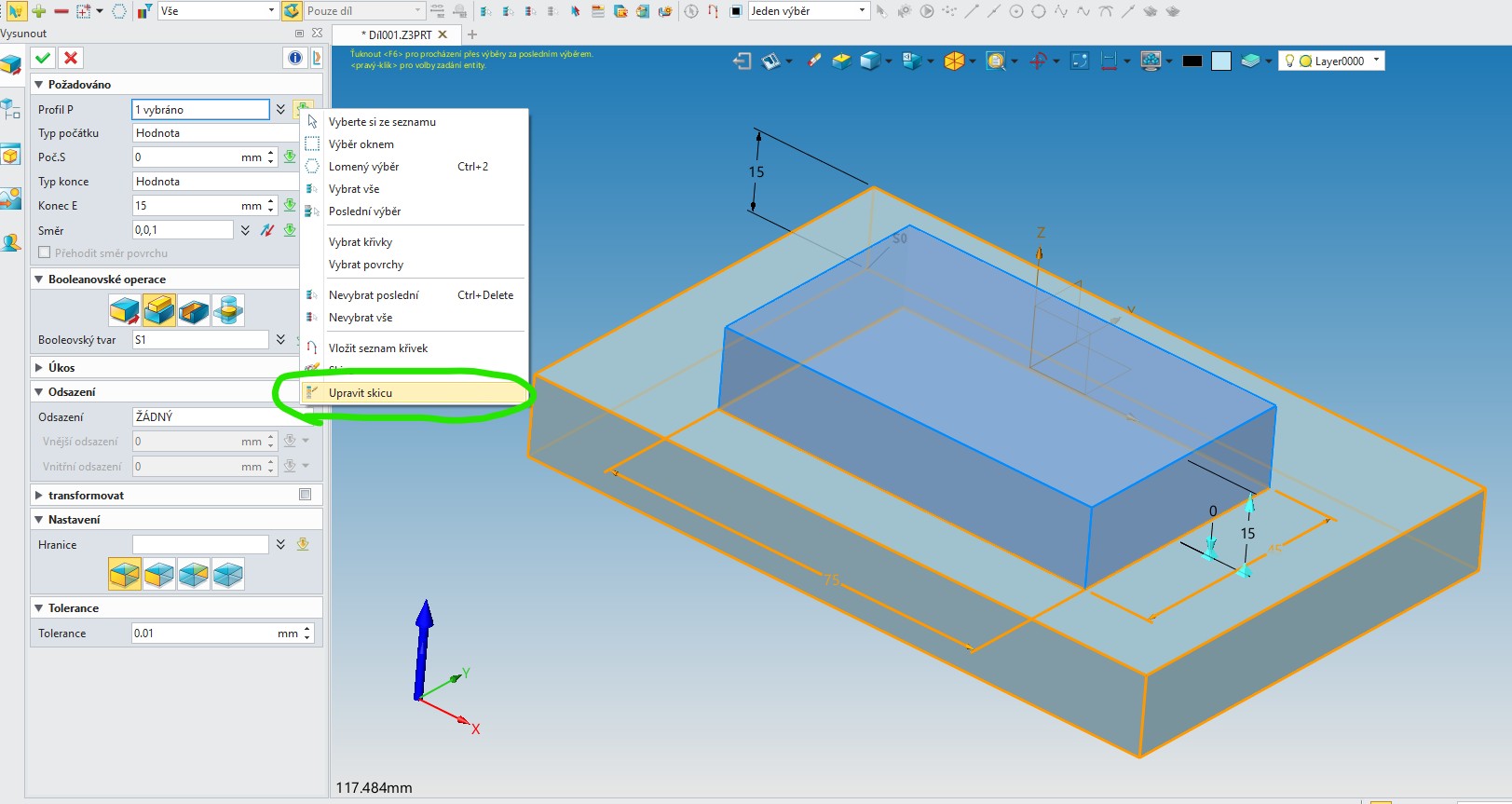
ad .1: Clic to icon “Show dimension” for switch on visibility of all dimensions (inc. values of extusion etc.). Unfortunatelly is not posible to edit it by double click. Only by “Edit sketch” in RMB or by open menu under green arrow. CZ: Klikněte na ikonu “Kóty Zap/Vyp” a budou vidět všechny kóty, vč, hodnot skici či extruze a pod. Bohužel nelze tyto kóty editovat poklikáním, pouze editací pod pravým tlačítkem (“Uprav skicu”) či tím stejným přístupným pod zelenou šipkou.


ad. 2: when choose “Edit feature” (under RMB) then you can edit feature dimension (hole size, extusion value) with visibility all next shapes CZ: Když se vybere “Uprav vlastnost” jsou vidět i všechny později vytvořené prvky. Lze takto ale editovat jen vlastnost prvku (velikost díry, výška extuze atd) ale ne třeba výchozí skicu.

2 Likes